近日,北京大学深圳研究生院(以下简称“北大深研院”)/深圳湾实验室坪山生物医药研发转化中心(以下简称“坪山中心”)的李子刚/尹丰课题组与深圳康泰生物制品股份有限公司(以下简称“康泰生物”)合作,在材料科学领域国际知名期刊Advanced Science(影响因子14.3)上发表题为“Programmable stapling peptide based on sulfonium as universal vaccine adjuvants for multiple types of vaccines”的文章。首次提出将一种可编程的、仅含有9个氨基酸的“锍盐”关环稳定多肽用作新型疫苗佐剂,有效拓展了现有疫苗佐剂的研究范畴。
佐剂是一种非特异性的免疫增强剂,通常作为伴侣加入到疫苗中。尽管疫苗使用已有百年,但目前被FDA批准的人用疫苗佐剂仅有7款。常见的铝佐剂也逐渐暴露出效力不足、生物降解性差等缺点。而多数新型复杂佐剂中的天然产物成分存在化学结构不明确,原料难以表征和标准化等问题。且受限于设计技术的匮乏和免疫系统复杂的作用机制,传统疫苗佐剂研发多基于“经验科学”,缺乏新型疫苗佐剂设计的理性指导。因此,开发可编程、简单、安全的新型佐剂有望突破当下疫苗研发困局。
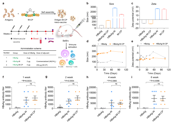
前期研究中,我们发现经“锍盐”关环修饰的多肽运载体可抑制肿瘤细胞增殖,表现出潜在的疫苗佐剂特性。本研究中,我们将“锍盐”稳定九肽与乙肝抗原HBsAg混合后免疫小鼠,发现多肽佐剂可诱导不输于传统铝佐剂的抗体免疫应答。此外,稳定多肽佐剂在诱导免疫细胞活化,尤其是免疫记忆T细胞增殖方面显著优于铝佐剂。与此同时,我们在带状疱疹重组蛋白疫苗和四价流感裂解疫苗中也发现了类似效果。为了进一步探究多肽发挥佐剂特性的原因,我们将多肽与抗原共组装的纳米颗粒处理DC细胞,发现多肽佐剂可辅助HBsAg抗原高效进入抗原提呈细胞,并诱导DC细胞成熟和炎症相关因子分泌。进一步,我们通过调整多肽序列和关环类型搭建mini多肽佐剂库,证实带正电荷的“锍盐”中心在维持多肽佐剂特性时发挥重要作用。
这是我们首次证实稳定多肽可用作新型疫苗佐剂。考虑到其化学结构已知、商业易得、生物安全以及丰富的可修饰位点等诸多优势,借助当下成熟的化学修饰策略即可实现多肽佐剂的重新编程。可以预见,未来基于多肽的新型疫苗佐剂库搭建,有望快速适配多种疫苗亚型,缩短疫苗研发周期。此外,“锍盐”具有免疫增效作用这一独特发现,也可为其他种类疫苗佐剂的设计以及抗原的直接修饰提供更多选择。

图1. “锍盐”稳定多肽用作新型疫苗佐剂。
为了加速推动该多肽佐剂的临床研究进程,我们已经获得了GMP级别的小试原料,并委托CRO公司完成了该多肽的非临床安全性评价。后续我们将与多家企业合作,联合推进多肽佐剂的IND申报和商业化。期望开发出第一款基于稳定多肽的新型疫苗佐剂,突破当下佐剂全部由国外市场垄断的研发困局,加速推动我国新疫苗技术的研发进程,辅助优化我国卫生资源的合理配置。
以上工作由北大深研院、坪山中心和康泰生物合作完成。北大深研院/坪山中心的李子刚教授和尹丰研究员、康泰生物的甘建辉副总经理为论文通讯作者。坪山中心张亚萍博士、北大深研院博士生廉晨珊、康泰生物赖文龙博士为共同第一作者。北大深研院化学生物学与生物技术学院博士生姜乐盈、邢韵,坪山中心研究助理梁慧婷,康泰生物李进、张欣明等同事也为本工作提供了重要帮助。上述研究得到了国家重点研发计划、国家自然科学基金项目、深圳市科技创新委员会基础研究项目、国家生物药技术创新中心创新项目、深圳市高新区发展专项计划等多个基金项目的支持。
文章链接:http://doi.org/10.1002/advs.202409567
撰稿: 坪山中心 张亚萍