RAS(KRAS、NRAS和HRAS)家族蛋白是一类小分子GTP酶。RAS突变会将RAS锁定在活化的GTP结合状态,持续激活下游信号通路,促进细胞生长增殖,从而引发细胞癌变1。KRAS突变是非小细胞肺癌(NSCLC)中最常见的致癌驱动事件之一2。KRAS G12C突变抑制剂Sotorasib(AMG510)和Adagrasib(Mirati)的批准上市,为KRAS G12C突变型NSCLC病人提供了治疗机会3。因为KRAS G12C抑制剂靶向单一靶点,癌细胞可能通过促进靶蛋白过表达或发生新突变而获得耐药性,导致Sotorasib和Adagrasib的长期疗效不显著,中位无进展生存期(PFS)不超过12个月。为解决这一临床难题,科研人员继续探索合理的药物组合策略,以克服耐药性问题,提高治疗效果。
近日,来自北京大学深圳研究生院/深圳湾实验室/省部共建肿瘤化学基因组学国家重点实验室黄昊团队在《Cell Reports》上发表了题为“USP7 deubiquitinates KRAS and promotes non-small cell lung cancer”的研究论文,该研究首次揭示了去泛素化酶USP7在NSCLC中通过直接去泛素化KRAS蛋白,增强其稳定性,促进肿瘤进展的重要机制。并通过动物肿瘤模型进一步证实了USP7抑制剂能够促进KRAS G12C抑制剂耐药的非小细胞肺癌消退,为克服KRAS抑制剂耐药提供了新的靶向思路。
研究团队首先利用IP-Mass方法在非小细胞肺癌细胞中鉴定与KRAS互作的去泛素化酶USP7,通过细胞实验和体外NMR、ITC等表征技术揭示了USP7与KRAS之间的互作模式,并利用AlphaFold 2和分子动力学实验提供了相互作用结构模型。USP7的敲除或酶活抑制降低了KRAS蛋白水平,通过体内及体外泛素化实验,该团队证实了USP7可以直接调控KRAS第147位赖氨酸上的形成K48链多聚泛素化。随后的功能研究发现,USP7的抑制显著减少了KRAS下游信号通路的活性。在临床样本中,USP7在肺癌病人组织中高表达,与KRAS的肺癌组织表达呈正相关,且与患者较差的临床预后相关。
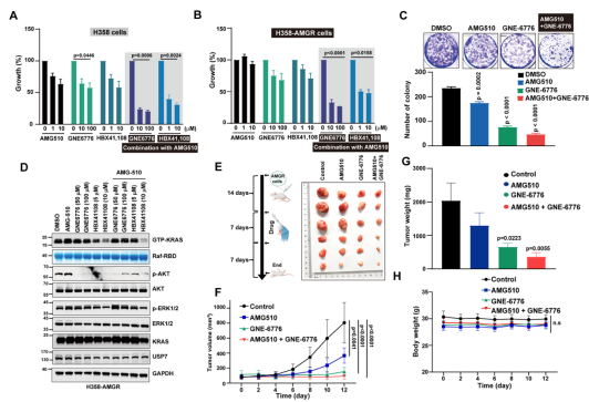
团队进一步验证USP7不仅能够调控野生型KRAS,同时对可导致肿瘤的KRAS多种G12突变体(G12C,G12D,G12A,G12S,G12V),以及GTP,GDP结合状态的KRAS,有类似的亲和力及去泛素化稳定作用。为了深入研究靶向USP7在KRAS突变介导的NSCLC治疗中的作用,团队构建了对KRAS G12C抑制剂AMG510耐药的NSCLC-AMGR细胞系。结果表明,USP7抑制剂能在体外抑制NSCLC-AMGR细胞增殖,在动物模型中USP7抑制剂与KRAS抑制剂的联合使用促进了NSCLC-AMGR肿瘤在体内的消退,表现出了显著的协同增效作用(图1)。

图1 NSCLC中USP7和KRAS G12C抑制剂联合具有协同抗肿瘤作用
综上,该研究揭示了去泛素化酶USP7通过去除KRASlys147的K48多聚泛素链而促进ERK信号通路的活化,进而促进NSCLC发生发展分子机制(图2)。该研究表明联合USP7抑制剂可能是克服NSCLC中KRAS抑制剂耐药的有效途径,为NSCLC治疗提供了潜在的干预靶点。

图2 USP7去泛素化KRAS促进NSCLC的分子机制及KRAS耐药NSCLC的药物联用策略
北京大学深圳研究生院助理研究员黄斌博士和博士后曹丹为该工作共同第一作者。北京大学长聘副教授黄昊为该论文的通讯作者。为本文做出贡献的还有北京大学博士生熊玉先,南方科技大学袁枭博士,深圳湾实验室陈炳璋和王英杰研究员,北京大学北京核磁共振中心牛晓刚博士以及南方科技大学田瑞军教授。该工作得到国家自然科学基金、深圳市科技项目等基金的大力支持。
文章信息:
Bin Huang#, Dan Cao#, Xiao Yuan, Yuxian Xiong, Bingzhang Chen, Yingjie Wang, Xiaogang Niu, Ruijun Tian, Hao Huang*, Cell Reports, 2024
USP7 deubiquitinates KRAS and promotes non-small cell lung cancer,
DOI: 10.1016/j.celrep.2024.114917,
https://www.cell.com/cell-reports/fulltext/S2211-1247(24)01268-3
1、Moore, A. R.; Rosenberg, S. C.; McCormick, F.; Malek, S., RAS-targeted therapies: is the undruggable drugged? Nat Rev Drug Discov 2020, 19 (8), 533-552.
2、Canon, J.; Rex, K.; Saiki, A. Y.; Mohr, C.; Cooke, K.; Bagal, D. et al., The clinical KRAS(G12C) inhibitor AMG 510 drives anti-tumour immunity. Nature 2019, 575 (7781), 217-223.
3、Bond, M. J.; Chu, L.; Nalawansha, D. A.; Li, K.; Crews, C. M., Targeted Degradation of Oncogenic KRASG12C by VHL-Recruiting PROTACs. ACS Central Science 2020, 6 (8), 1367-1375.